UU娱乐城
主页
UU娱乐城 概况
UU娱乐城 简介
学科介绍
专业介绍
现任领导
机构设置
力学大事记
年度十事纪要
师资队伍
工程力学系
理论与应用力学系
新能源科学与工程系
实验中心
本科教学
培养方案
质量工程
教学研究
管理文件
研究生教育
导师风采
培养管理
学位管理
文件下载
科学研究
科研平台
科研成果
学术会议
国际合作
科研管理
文件下载
实验平台
力学国家级实验教学中心
矿山环境与灾害力学实验室
党建团学
党建动态
学生工作
团委工作
荣耀殿堂
招生就业
招生工作
就业工作
就业信息
联系我们
校友工作
校友风采
校友活动
人才招聘
主页
通知公告
主页
> 正文
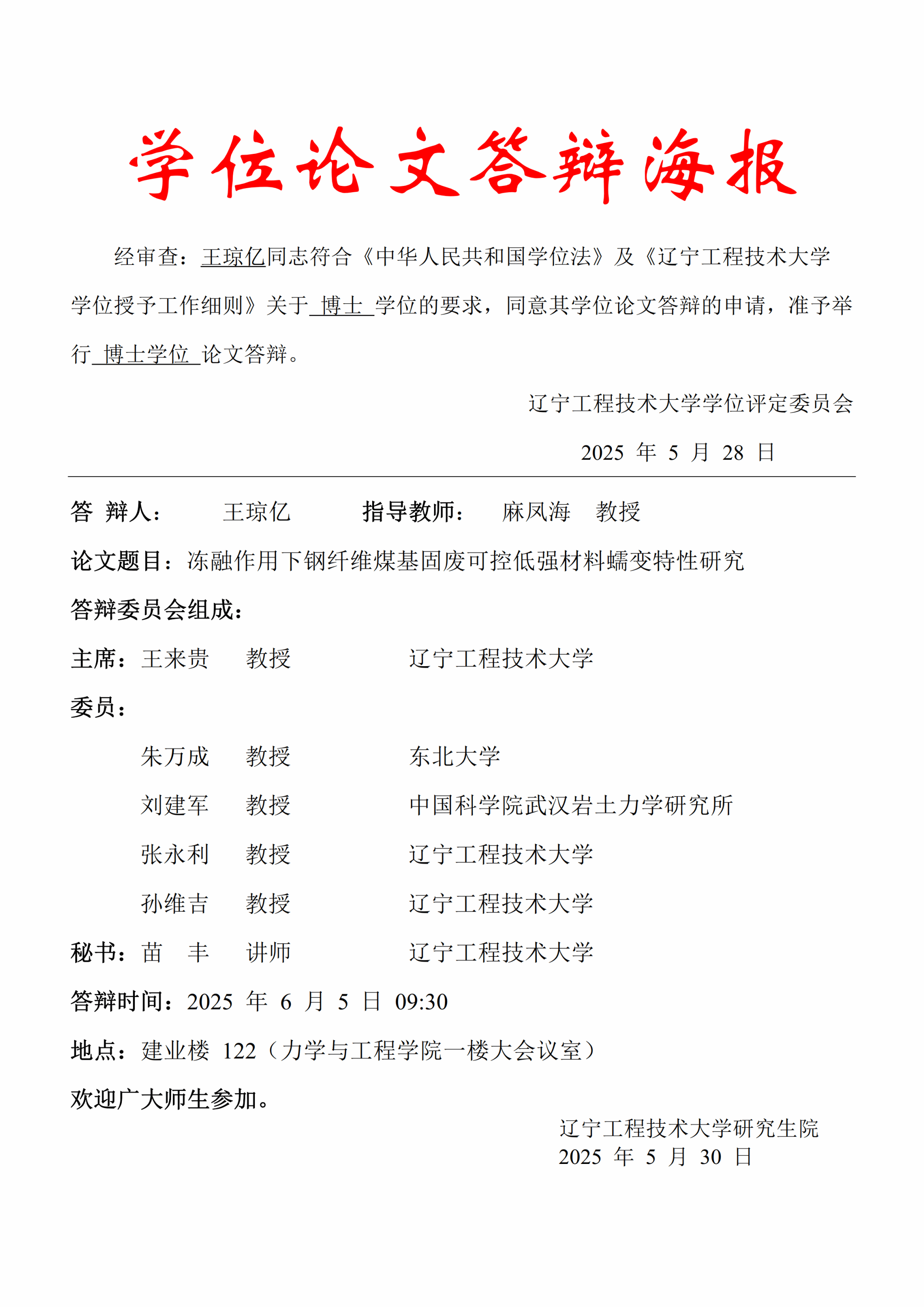
2025年春夏学期博士学位论文答辩公告(三)
发布者: 时间:2025-06-03 10:00:21 浏览:
上一条:2025年春夏学期博士学位论文答辩公告(四)
下一条:2025年春夏学期博士学位论文答辩公告(七)